公司青年教师朱晟博士在国际顶级学术期刊《Advanced Functional Materials》发表储能材料最新成果
近日,公司青年教师朱晟作为第一通讯作者的储能电池领域成果《An Ether-Based Electrolyte Solvation Strategy for Long-Term Stability and Ultra-Low Temperature Li-Metal Batteries》在国际顶级学术期刊《Advanced Functional Materials》(中科院一区top,影响因子19.0)在线发表。永利集团硕士研究生顾榕为第一作者,永利集团为唯一署名单位。
锂离子电池在恶劣环境中的严重容量衰减限制了其在电动汽车、极地探险、航空航天等领域的应用。用锂金属取代石墨负极可有效提高锂离子电池在低温下的能量密度,但不稳定的固体电解质界面(SEI)和枝晶生长导致的循环寿命衰减在−20°C以下进一步加剧。通过电解质工程构建高离子电导率的稳定SEI是解决这一问题的有效途径。

图1 溶剂化结构与锂沉积的相关性
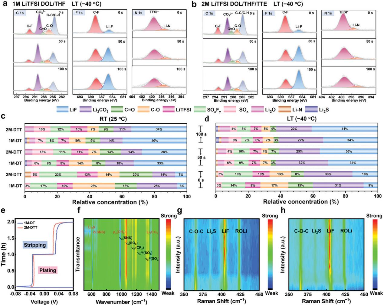
本研究设计了一种局部高浓醚类电解质体系,通过锂盐浓度调节溶剂化结构,形成一定数量的接触离子对(CIPs)和离子聚集体(AGGs),加速了锂离子的去溶剂化,从而在锂负极上形成更致密稳定的有机-无机SEI,提高了电荷转移速率和高压充放电性能。实验结果表明,装配该电解质的Li||Cu对电池工作时间超过400小时,并保持98.05%的平均库仑效率,即使在−40°C下,Li||NCM811全电池也能够进行100次稳定循环,容量保持率为93.7%。上述发现证实了离子配对和阴离子衍生的SEI对锂金属电池长循环的影响,为低温高压锂金属电池的发展提供了有前景的解决方案。

图2 溅射XPS、原位FT-IR和原位拉曼Raman表征获得的SEI组成
该工作得到国家自然科学基金、上海市科学技术委员会及资源化学国际联合实验室的支持。
论文链接:https://onlinelibrary.wiley.com/doi/full/10.1002/adfm.202310747
3044永利集团 供稿